Word格式/内容可修改





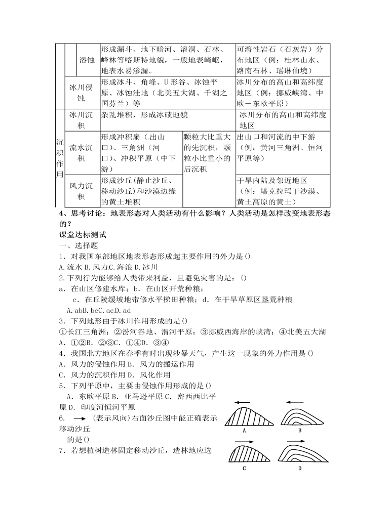
4、思考讨论:地表形态对人类活动有什么影响?人类活动是怎样改变地表形态的?课堂达标测试一、选择题1.对我国东部地区地表形态形成起主要作用的外力是()A.流水B.风力 C.海浪D.冰川2.下列行为能够给人类带来利益,且避免灾害的是:()a.在山区修建水库;b.在山区开荒种粮;c.在丘陵缓坡地带修水平梯田种粮;d.在干旱草原区垦荒种粮A.abB.bcC.ac D.ad3.下列地形由于冰川作用形成的是()①长江三角洲;②汾河谷地、渭河平原;③挪威西海岸的峡湾;④北美五大湖A.①②B.②③C.①④D.③④4.我国北方地区在春季有时出现沙暴天气,产生这一现象的外力作用是()A.风力的侵蚀作用B.风力的搬运作用C.风力的沉积作用D.风化作用5.下列平原中,主要由侵蚀作用形成的是()
转载请注明出处!本文地址:
https://www.mikeppt.com/wd/20231014161812170.html







PPT全称是PowerPoint,麦克素材网为你提供PPT模板免费下载资源。让你3分钟学会幻灯片怎么做的诀窍,打造高质量的专业演示文稿模版合集。