当前位置:

首页 > Word模板 >教育教学 >人教版高中地理选修3第三章第三节中外著名旅游景观欣赏教案(完美版)

人教版高中地理选修3第三章第三节中外著名旅游景观欣赏教案(完美版)

Word格式/内容可修改

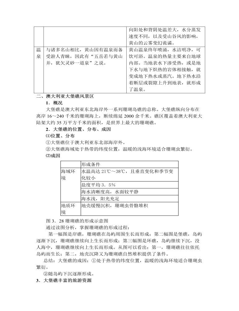
点拨:巴黎最早是建在塞纳河中的一个小岛上,塞纳河为其提供了天然的防御屏障;塞纳河水位多年稳定,洪涝较少,全年不结冰,城市沿河布局,塞纳河为其提供了便利的交通条件,并且为城市提供丰富的用水。活动查找世界上著名旅游景区的相关资料(中外各一例),说明其景观特征,并从地理角度分析其形成原因。点拨:以维多利亚瀑布和桂林山水为例说明:维多利亚瀑布实际上是一个瀑布群,这个瀑布约1800米宽,年平均径流量达每秒1400多立方米,在雨季可达I5000多立方米。这里谷深水急,万雷轰鸣,惊天动地,激起层层水雾,巨响和飞雾可远及15千米之外,时而出现的彩虹随瀑布此起彼伏,人们到此恍若置身于仙境。桂林山体为沉积岩构成,分布广泛的可溶性岩石石灰岩被水溶蚀,在地表和地下形成了奇特的景观。地上部分的岩溶风景有:峰丛、峰林、孤峰和天生桥;地下岩溶风景有地下溶洞,洞内有由化学淀积作用而形成的石钟乳和石笋。

转载请注明出处!本文地址:

https://www.mikeppt.com/wd/20231015123738308.html
  • 软件:Office 2016及以上版本
  • 格式:doc
  • 文件大小:61.00KB
  • 页数:6
  • 编号:20231015123738308
  • 售价:5 金币 / 会员免费
  • 上传时间:2023-10-15
  • 上传者:大猫丶演示
  • 肖像权:人物画像及字体仅供参考
热门教育教学模板
最新更新模板

PPT全称是PowerPoint,麦克素材网为你提供PPT模板免费下载资源。让你3分钟学会幻灯片怎么做的诀窍,打造高质量的专业演示文稿模版合集。