当前位置:

首页 > Word模板 >教育教学 >人教版高中地理必修3荒漠化的防治教案(最终不改版)

人教版高中地理必修3荒漠化的防治教案(最终不改版)

Word格式/内容可修改

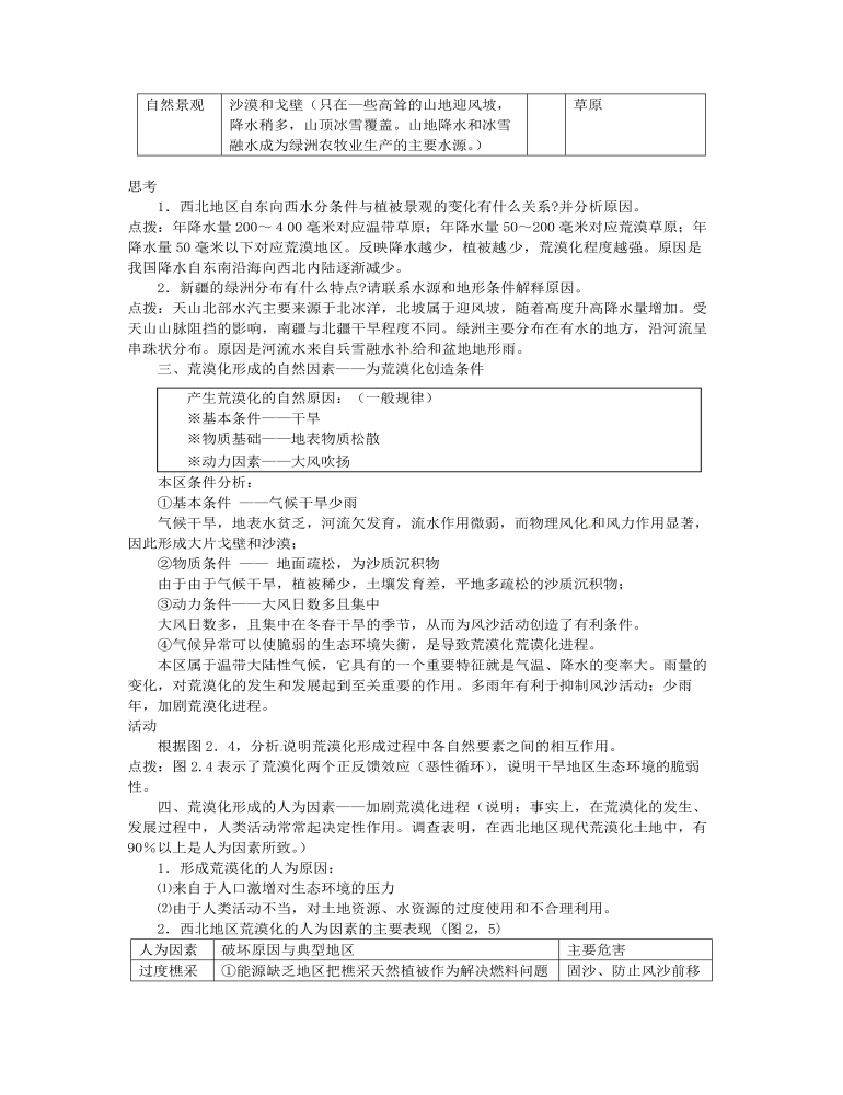
③动力条件——大风日数多且集中大风日数多,且集中在冬春干旱的季节,从而为风沙活动创造了有利条件。④气候异常可以使脆弱的生态环境失衡,是导致荒漠化荒谟化进程。本区属于温带大陆性气候,它具有的一个重要特征就是气温、降水的变率大。雨量的变化,对荒漠化的发生和发展起到至关重要的作用。多雨年有利于抑制风沙活动;少雨年,加剧荒漠化进程。活动根据图2.4,分析 说明荒漠化形成过程中各自然要素之间的相互作用。点拨:图2.4表示了荒漠化两个正反馈效应(恶性循环),说明干旱地区生态环境的脆弱性。四、荒漠化形成的人为因素——加剧荒漠化进程(说明:事实上,在荒漠化的发生、发展过程中,人类活动常常起决定性作用。调查表明,在西北地区现代荒漠化土地中,有90%以上是人为因素所致。)

转载请注明出处!本文地址:

https://www.mikeppt.com/wd/20231013153225351.html
  • 软件:Office 2016及以上版本
  • 格式:doc
  • 文件大小:166.00KB
  • 页数:6
  • 编号:20231013153225351
  • 售价:5 金币 / 会员免费
  • 上传时间:2023-10-13
  • 上传者:大猫丶演示
  • 肖像权:人物画像及字体仅供参考
热门教育教学模板
最新更新模板

PPT全称是PowerPoint,麦克素材网为你提供PPT模板免费下载资源。让你3分钟学会幻灯片怎么做的诀窍,打造高质量的专业演示文稿模版合集。