Word格式/内容可修改





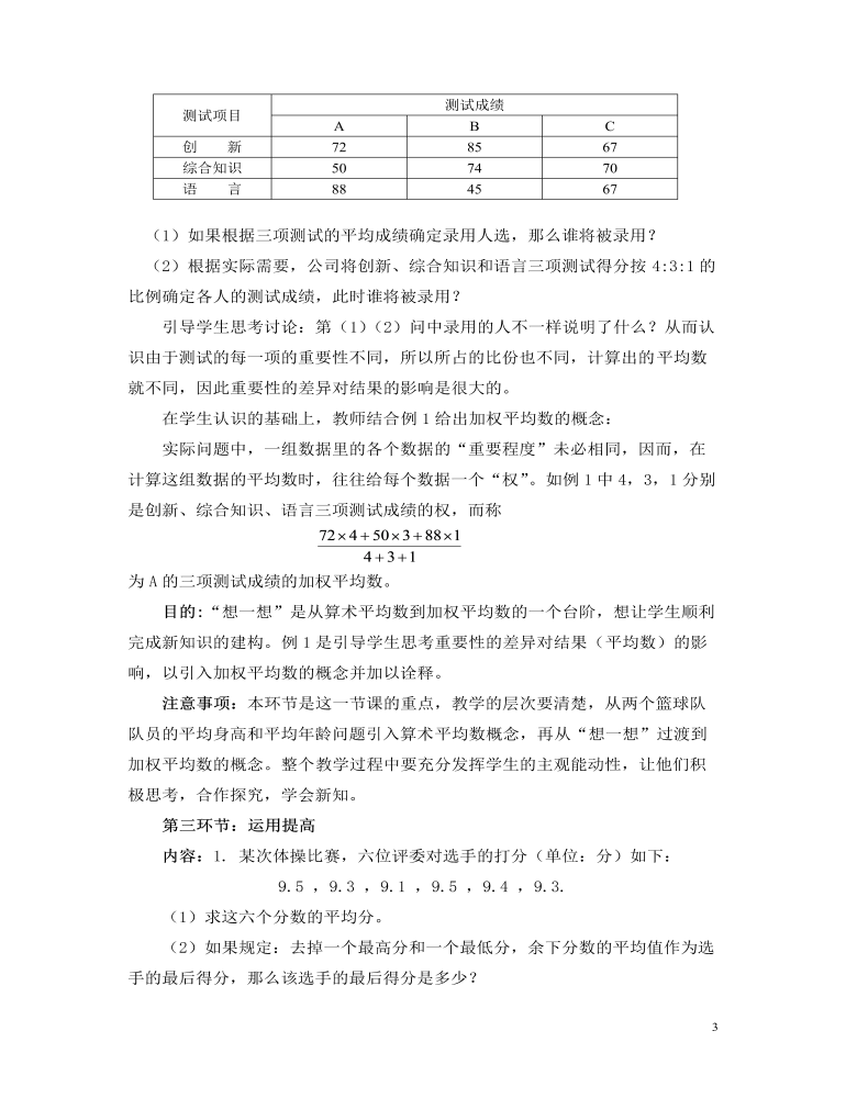
注意事项:本环节是这一节课的重点,教学的层次要清楚,从两个篮球队队员的平均身高和平均年龄问题引入算术平均数概念,再从“想一想”过渡到加权平均数的概念。整个教学过程中要充分发挥学生的主观能动性,让他们积极思考,合作探究,学会新知。第三环节:运用提高内容:1. 某次体操比赛,六位评委对选手的打分(单位:分)如下:9.5 ,9.3 ,9.1 ,9.5 ,9.4 ,9.3.(1)求这六个分数的平均分。(2)如果规定:去掉一个最高分和一个最低分,余下分数的平均值作为选手的最后得分,那么该选手的最后得分是多少?2. 某校在期末考核学生的体育成绩时,将早锻炼及体育课外活动表现占成绩的20%,体育理论测试占30%,体育技能测试占50%。小颖的上述成绩分别为92分、80分、84分,则小颖这学期的体育成绩是多少?
转载请注明出处!本文地址:
https://www.mikeppt.com/wd/20231116130834609.html







PPT全称是PowerPoint,麦克素材网为你提供PPT模板免费下载资源。让你3分钟学会幻灯片怎么做的诀窍,打造高质量的专业演示文稿模版合集。