Word格式/内容可修改





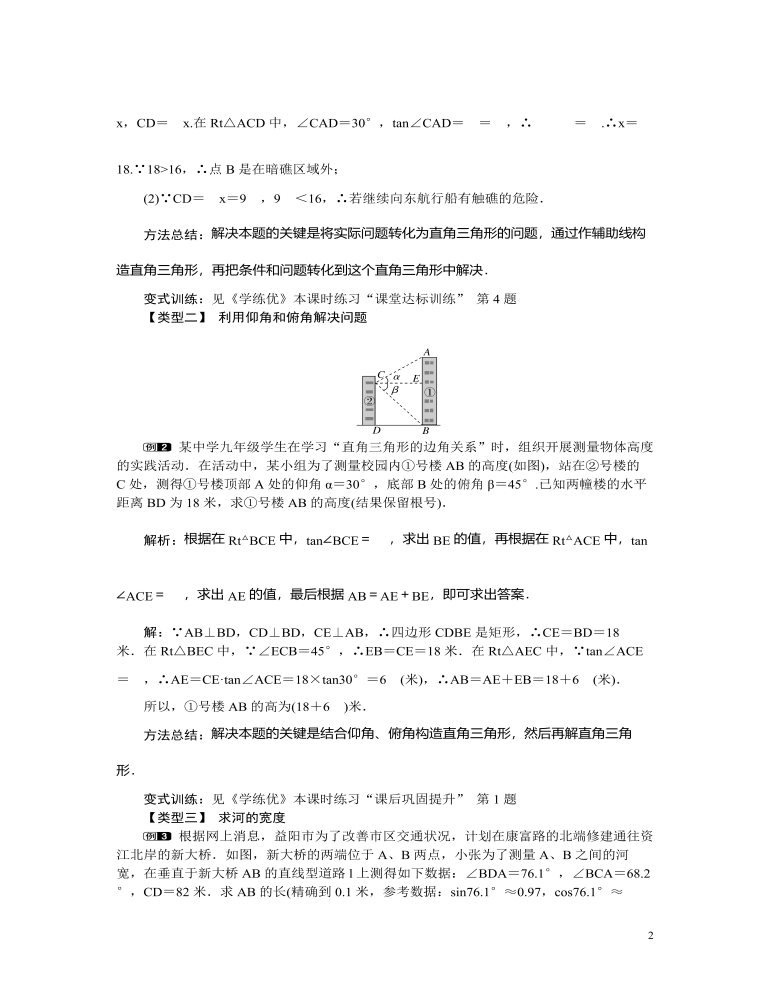
解析:根据在Rt△BCE中,tan∠BCE=BECE,求出BE的值,再根据在Rt△ACE中,tan∠ACE=AECE,求出AE的值,最后根据AB=AE+BE,即可求出答案.解:∵AB⊥BD,CD⊥BD,CE⊥AB,∴四边形CDBE是矩形,∴CE=BD=18米.在Rt△BEC中,∵∠ECB=45°,∴EB=CE=18米.在Rt△AEC中,∵tan∠ACE=AECE,∴AE=CE·tan∠ACE=18×tan30°=63(米),∴AB=AE+EB=18+63(米).所以,①号楼AB的高为(18+63)米.方法总结:解决本题的关键是结合仰角、俯角构造直角三角形,然后再解直角三角形.变式训练:见《学练优》本课时练习“课后巩固提升” 第1题【类型三】 求河的宽度根据网上消息,益阳市为了改善市区交通状况,计划在康富路的北端修建通往资江北岸的新大桥.如图,新大桥的两端位于A、B两点,小张为了测量A、B之间的河宽,在垂直于新大桥AB的直线型道路l上测得如下数据:∠BDA=76.1°,∠BCA=68.2°,CD=82米.求AB的长(精确到0.1米,参考数据:sin76.1°≈0.97,cos76.1°≈0.24,tan76.1°≈4.0,sin68.2°≈0.93,cos68.2°≈0.37,tan68.2°≈2.5).
转载请注明出处!本文地址:
https://www.mikeppt.com/wd/202311201342238.html







PPT全称是PowerPoint,麦克素材网为你提供PPT模板免费下载资源。让你3分钟学会幻灯片怎么做的诀窍,打造高质量的专业演示文稿模版合集。